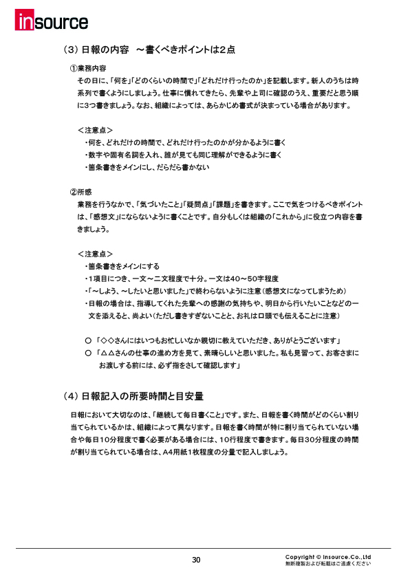
テキストの特徴
outline・feature
-
資料価値が高い
テキストには現場で活用できる具体的なノウハウを盛り込んでいることが特徴です。そのため、文字数・情報量が多く、実務で使えるマニュアルとして長く使っていただけます。
-
ワークのバランスを最適化
インプットに加え、研修の中でしっかりアウトプットする構成になっています。時間内での研修効果も考慮し、講義とワークのバランスを重視し設計しています。
-
実務で発生したケースを採用
当社は創業以来、多くのお客さまのビジネス現場で起きている問題と向き合い、ともに解決してきました。テキストにはそれらの事例をもとにした実践的なワークを掲載しています。
-
常にブラッシュアップ
人事担当者さまや受講者さまの声はもちろん、世の中の動向を注視し、定番の研修もブラッシュアップをはかっています。業界トップクラスの研修実施数に裏打ちされた「今」を題材したテキストとなっています。
まずはこの1冊!開発者が選ぶ一押しテキスト
recommend
-

ビジネス基礎
社会人として必須のビジネスマナー、職場のルール、仕事の進め方の基本を身につけていただくための最もベーシックな新人研修プログラムです。冒頭は社会人に求められる「意識」についてしっかりと認識を固めたうえで、基本動作や言葉遣いについて学びます。
-

ビジネス文書
ビジネスシーンでの文書について、「伝えたいことがひと目で分かる」簡潔かつ明瞭な文書作成のノウハウを学びます。社内文書と社外文書の基本的な文書構成の違いを理解し、具体的な文例を用いて、用途や構成・作成時のポイントを習得します。要約の演習や報告書作成の演習など、多数の実践的なワークをご用意しています。
-

できるビジネスパーソン10の心得・行動
近年の新人の傾向として、周囲への配慮不足という課題が多くの組織で聞かれることから、これまでに集めたお客さまの声をもとに、社会人として知っておきたい心構えを10個にまとめました。「カギとなるあいさつで印象を残す」「言われたことをするだけではなく、自ら動く」など先輩たちからの声から生まれたリアルな教訓となっています。
旬なテーマのテキスト
seasonal
試し読みテキスト一覧
lineup
テーマ別
階層別
参加無料のイベント・セミナー
seminar
-
定番はもちろん、「最新」「話題」のテキストを丸ごと閲覧できる!
テキストフェアを開催します!
テキストに関してよくあるご質問
faq
ここにないテキストも閲覧することはできますか?また全ページを試読することもできますか?
はい、可能です。
弊社コンサルタントが、ご希望のテキストをお持ちいたします。
また、その際に実際の進め方や、ワークの意義、研修全体の落としどころなど、研修のプロが全力で解説させていただきます。
以下より、お気軽にお問合せくださいませ。
自社に合わせてカスタマイズしてくれますか?
はい、講師派遣型研修ではカスタマイズが可能です。
研修を企画する段階で、その目的や達成目標などを営業担当者にお申し付けください。創業以来、受講者の悩みを解決し、高評価をいただいてきた当社オリジナルのカリキュラムをベースにしてテキストを作り込み、お客さまに合わせた研修をご提案します。 複数の研修テーマをブレンドした内容での実施も柔軟に対応いたします。ご希望の研修内容をぜひお聞かせください。
自社の状況を踏まえたケーススタディは作れますか?
はい、講師派遣型研修では作成可能です。
受講者が頭を悩ませがちなシーンや人事ご担当者さまが想定されている課題をご教示いただくことで、貴社オリジナルの「リアル」なケーススタディを作成できます。現場の実態に即したケースで演習を行うことで、普段困っていることやその解決策などについて受講者同士で考え、共有することができ、そのまま現場の実践につなげられるという、高い研修効果を発揮することが可能となります。
また、ケーススタディの作成にあたっては、受講される方々にあらかじめ事前課題アンケートを実施することを推奨いたします。受講者の悩みや課題を具体的にくみとり、ケーススタディやテキストの作成に反映することができるようになります。
以下のページでは、過去に実施した様々なケーススタディをテーマ別の一覧にて掲載しております。ぜひ研修内容のご検討にあたってお役立てください。



















































































































































































































